课程目录
技术人的百宝黑皮书 — 阿里淘系 2020 技术年货
我的课程
开篇
前言
目录
第一部分 年度精选技术栈内容:前端篇
技术经典总结
前端人精彩问答
第一部分 年度精选技术栈内容:后端篇
技术经典总结
后端人精彩问答
第一部分 年度精选技术栈内容:算法篇
技术经典总结
算法人精彩问答
第一部分 年度精选技术栈内容:客户端篇
技术经典总结
客户端精彩问答
第一部分 年度精选技术栈内容:测试篇
技术经典总结
测试人精彩问答
第一部分 年度精选技术栈内容:音视频与图像技术篇
技术经典总结
音视频精彩问答
第一部分 年度精选技术栈内容:端智能与MNN篇
技术经典总结
端智能精彩问答
第一部分 年度精选技术栈内容:淘系Flutter 探索实践篇
技术经典总结
Flutter 精彩问答
第一部分 年度精选技术栈内容:淘系实战项目篇
双11总结:2020天猫双11前端体系的建设与挑战
双11总结:阿里亿级长连网关的云原生演进之路
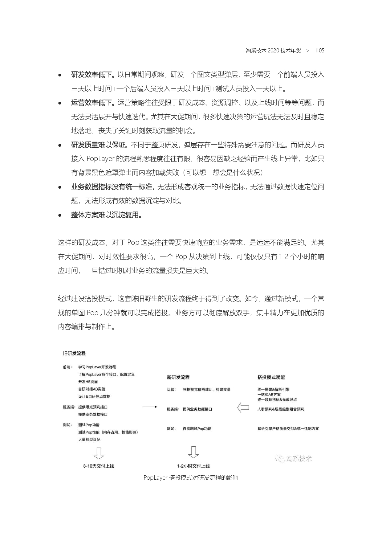
双11总结:手淘双11最新实践:Poplayer弹层领域研发模式升级
向量召回在躺平APP的实践
阿里拍卖全链路导购策略首次揭秘
淘系娱乐化互动技术经验总结
第一部分 年度精选技术栈内容:2020 技术资讯&观点解读
2020 双11技术总指挥汤兴:今年双11是技术和商业的完美共振
WWDC 20 Core Image:iOS图像处理技术追踪
WWDC 20 无线网络优化实践,带来哪些启发?
WWDC 20 Apple Widget:下一个顶级流量入口?
WWDC 20 Swift5.3 又更新了什么新奇爽快的语法?
WWDC 20 Metal 新特性:大幅度提升 iOS 端性能
WWDC 20 iOS14 隐私适配及部分解决方案
WWDC 20 详解 SwiftUI 的重大改变及核心优势
2020 前端开源领域技术展望
阿里专家跨平台思路:Weex、RN 还是 Flutter?
DinamicX:手淘信息无障碍技术方案全解
第二部分 职场成长技巧与解惑:职场成长技巧&故事
设计转研发,台湾程序员的成⻓之路
7 年晋升 3 次,他如何摆脱业务前端的职业迷惑
校招实习生4 年升 P7,她想分享的 3 个技能与 2 个反思
关于读书你必须要知道的 3 种方法
极简而高效的沟通管理法
第二部分 职场成长技巧与解惑:一线职场&学习问答实录
Q: 如何写出优雅的代码?
Q: 如何看待 2021 年秋招算法岗灰⻜烟灭?
Q: 前端 p6 什么水平?如何衡量?
Q: 做了两年前端开发,简历的项目经历应该怎么写得好看?
Q: 一份优秀的前端开发工程师简历是怎么样的?
Q: 想学习推荐系统,如何从小白成为高手?
Q: 你写论文时发现了哪些非常神的网站?
Q: 2020 年 WEB 前端学习顺序?
第三部分 年度精选必读好书
年度精选必读好书
第四部分 淘系开源项目盘点
淘系开源项目盘点
第五部分 2020 淘系 A 类顶会论文收录
信息检索领域
移动计算领域
数据库领域
数据与数据挖掘领域
机器学习和计算神经科学领域
人工智能综合领域
交叉/综合/新兴领域
双11总结:手淘双11最新实践:Poplayer弹层领域研发模式升级
课程资料
文件名称:The Complete Works of Tao Technology 2020
下载链接:
https://pan.baidu.com/s/1YA0o...
提取码:1111
上一节
下一节
反馈意见给小姐姐